
又一家国产机器人企业准备上市。
12月24日,据证监会公开发行辅导公示系统显示,“杭州六小龙”之一的杭州云深处科技股份有限公司(简称“云深处科技”)提交IPO(首次公开发行)辅导备案,由中信建投担任辅导机构。
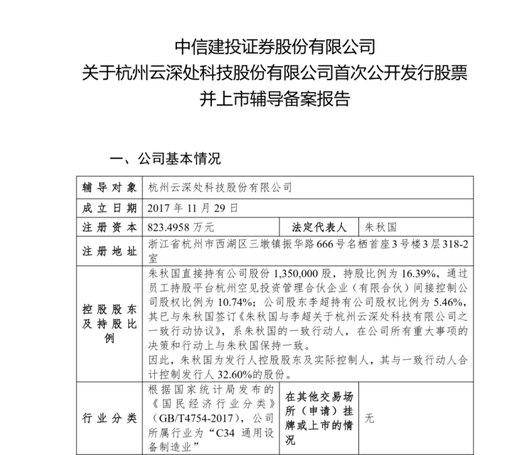
根据上市辅导备案报告,云深处科技的控股股东及实际控制人为公司联创、CEO朱秋国。其中,朱秋国直接持股16.39%,通过员工持股平台间接持股10.74%,并与持股5.46%的云深处科技联创、CTO李超为一致行动人,合计持有32.6%的股份。
据辅导备案报告显示,将在2026年4月-6月向证监局提交辅导验收申请,配合完成辅导验收,同时为首次公开发行股票申请文件的制作做准备工作。

辅导备案报告截图
云深处科技成立于2017年11月29日,总部位于杭州市西湖区。据公司官网,云深处科技聚焦具身智能技术创新与行业应用,专注四足机器人、人形机器人及核心零部件的研发、生产、销售和服务。
截至目前,云深处科技已先后发布了四足机器人绝影系列、轮足机器人山猫、人形机器人DR01、DR02等机器人产品。其四足机器人业务覆盖国内34个省级行政区、海外44个国家和地区,在电力巡检、应急消防、安防巡逻、工业运维、教育科研、文娱体验等领域行业场景应用落地。
本月,云深处科技刚完成超5亿元C轮融资。由招银国际和华夏基金联合领投,中国电信、中国联通旗下基金参与战略投资,云晖资本、中芯聚源、浙大基金会、首程控股等多家机构跟投,达晨财智、前海方舟、央视融媒体基金、北京机器人产业发展投资基金和华映资本等老股东继续加持。
根据天眼查App显示,云深处科技共完成了7轮融资,累计融资超10亿元。
据市场研究机构IDC数据,在2024年全球四足机器人市场,云深处以18.9%的销量份额位列第二,仅次宇树科技。今年9月,朱秋国曾透露,2024年云深处营收同比增长超过100%,预计2025年机器人出货量将达到1万台级别。

云深处科技产品图
目前,国内人形机器人行业火热,已有多家公司在推进IPO进程。
宇树科技已于11月完成上市辅导,按计划本月将提交上市申请文件;乐聚机器人此前已完成“股改”并开启上市进程,预计于明年3月-6月完成辅导;银河通用机器人也已完成“股改”。
此前,国家发展改革委政策研究室副主任、新闻发言人李超在发布会上表示,“速度”与“泡沫”一直是前沿产业发展过程中需要把握和平衡的问题,这对于具身智能产业来讲,也是一样的。
李超表示,随着新兴资本加速入场,我国目前已有超过150家人形机器人企业,且数量仍在持续增加。其中半数以上为初创企业或“跨行”入局者。这对鼓励创新来讲是一件好事;但也要着力防范重复度高的产品“扎堆”上市、研发空间被压缩等风险。面对机遇与挑战并存的局面,关键在于合理引导。
朱秋国此前也曾向澎湃新闻记者指出,人形机器人的每一项技术突破往往需要近十年时间,并不是一蹴而就就能实现,复杂的系统架构决定了其成熟周期远比大众预期的会更长。当前行业虽涌入大量参与者,但“知难而退”或许是必然筛选过程。
据李超介绍,国家发展改革委将结合“十五五”相关专项规划的编制工作,推动具身智能产业健康规范发展。具体而言将着力推进三方面工作:加速构建行业标准与评价体系,建立健全具身智能行业准入和退出机制,营造公平竞争的市场环境。
米牛配资提示:文章来自网络,不代表本站观点。